看教程不够直观,那就看视频吧! >>点击加载视频
这是我们今天要实战的文章,IF 5.515
这篇文章相对较难一些,不过想要模仿,我们仍有办法。先来看文章。
研究背景
肿瘤微环境细胞和肿瘤中浸润免疫和基质细胞的程度对预后有显着贡献,在肿瘤微环境中,免疫和基质细胞是两种主要类型的非肿瘤组分,并且已被提出对于肿瘤的诊断和预后评估是有价值的;基于ESTIMATE算法计算的免疫评分和基质评分可以促进肿瘤中免疫和基质成分的定量;在该算法中,作者通过分析免疫和基质细胞的特定基因表达特征来计算免疫和基质评分以预测非肿瘤细胞的浸润;为了更好地了解免疫和基质细胞相关基因对预后的影响,我们可以系统的分析了肿瘤表达谱挖掘预后不良的肿瘤微环境相关基因,来挖掘其中潜在的调控机制。
文章的基本思路是利用TCGA数据库和ESTIMATE算法衍生的免疫评分,构建GBM患者预后不良的微环境相关预后模型。
文章分析流程
第一步,筛选数据
1.417GBM患者的基因表达谱和临床信息:165例(39.6%)患者为女性,248例(59.5%)为男性,4例(0.96%)患者为性别不明•病理诊断包括128例(30.7%)经典亚型,122例(29.3%)间充质亚型,64例(15.3%)神经亚型和103例(24.7%)原发性亚型病例。
2.CGGA数据集:从中国胶质瘤基因组图谱(CGGA)下载RNA-Seq数据、临床数据。
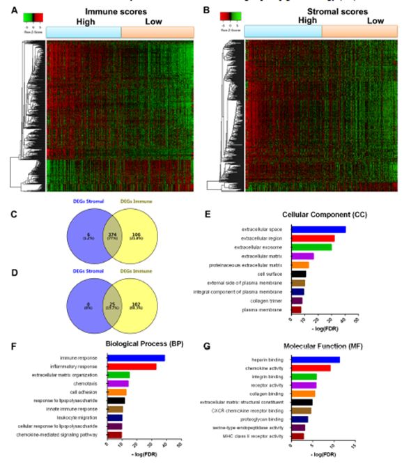
第二步,基于ESTIMATE算法,进行免疫评分和基质打分(核心)
第三步,差异基因分析
在线ClustVis生成热图和聚类;
使用limma包对每个芯片数据集进行差异分析,选择阈值为FC≥1.5,P值<0.05且FDR<0.05;
对于两类去交集得到最终差异基因;
用DAVID做GO富集分析 FDR<0.05;
第四步,差异基因生存分析
high immunescores 480差异基因生存分析
第五步,PPI网络互作分析
• 将差异基因丢入到String数据中;
• 该网络由8个模块组成,其中包括224个节点和1,282个边缘
• 前三个重要模块进行进一步分析
• 几个免疫应答关键基因占据了模块的中心,包括TLR2,CCL2,CCL5,IGSF6和CD14等。
第六步,富集分析
• 这些基因的功能富集聚类也显示出与免疫应答的强烈关联。
• 总共30个生物过程的GO术语,12个GO细胞成分术语和5个GO分子功能术语
第七步,CGGA数据集验证
114个CGGA样本用于分析,发现44个基因与预后显著相关,新发现21个基因
实战系列汇总
通过实战系列你至少应该了解到3种生信分析的基本套路外加2个算法(ESTIMATE算法+WGCNA算法)WGCNA算法会在下期讲。
前几期推文时很多同学咨询小编,文章有没有对应的视频课程,小编答曰 没有。
其实不是没有,而是把课程放在了这里,学会了这篇文章相当于学会之前的实战文章外加ESTIMATE免疫评分算法(小编简直业界良心....)
好了,是时候把视频课程放出来了!
无需复杂的编程,全靠在线工具和软件就能搞定这样一篇文章。
暑期特惠
从7月8号到8月31号这套视频合集优惠价199元
9月1日起恢复原价999元
赶快联系小编购买吧(加微信请备注 买视频)
 
                如果觉得我的文章对您有用,请随意打赏。你的支持将鼓励我继续创作!
