看教程不够直观,那就看视频吧! >>点击加载视频
CellRes | 王秀杰组联合杨运桂组揭示RNA m6A修饰影响长时记忆形成效率
长时记忆的形成(long-term memory formation)是哺乳动物适应环境变化、智力发展所必需的,对于人类的社会活动尤其重要。大脑的海马体是人类形成长时记忆的主要物质载体1。一些参与记忆形成的基因(如Arc, c-Fos, Egr1, Npas4, Nr4a1等)可以激活下游的神经营养因子介导突触可塑性(生信宝典之傻瓜式(六)查找转录因子的靶基因),但关于记忆形成过程的调控因素与机制仍存在很多未知。
N6-甲基腺嘌呤(m6A)是哺乳动物细胞中mRNA上最为普遍的修饰,主要由METTL3/METTL14/WTAP复合物催化形成,其中METTL3是催化m6A形成的关键甲基转移酶2。2017年至2018间,有三篇文章先后发表在Cell,NatureNeuroscience与PLOS Biology (王秀杰老师组文章,见王秀杰研究组合作发现m6A修饰在小脑发育中的新功能 (附2018上半年m6A研究文章和点评))上,利用胚胎发育期敲除METTL14或METTL3的小鼠模型,分别揭示了m6A缺失对大脑皮层发育、神经干细胞自我更新以及小脑发育存在显著影响3-5,然而,由于上述工作获得的基因敲除小鼠神经系统发育缺陷,通常在断奶期前后死亡,所以m6A修饰在成体神经系统中的功能仍不清楚。
The Journal of Neuroscience曾在2016年发表研究称小鼠前额叶中m6A丰度会随着学习训练增加,提示m6A修饰与小鼠记忆形成具有一定相关性6。然而该研究主要是围绕FTO展开的。由于FTO在细胞内存在非m6A修饰相关的功能,因此m6A修饰是否调节记忆形成及其分子机制仍不明确。(FTO是很有意思的基因,之前被认为跟肥胖相关。后来发现是FTO内含子的突变与IRX3的表达有关,IRX3才是调节脂肪和肥胖的关键。)
10月8日,中国科学院遗传发育与生物学研究所的王秀杰研究组联合中国科学院北京基因组研究所的杨运桂研究组系统阐明了m6A修饰在学习过程中对长时记忆形成的调节作用及其相应的分子机制。成果发表在Cell Research杂志METTL3-mediated m6A mRNA modification enhances long-termmemory consolidation。
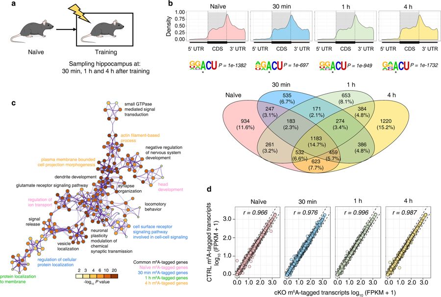
该研究利用CaMKIIα-Cre特异性地在乳鼠的皮层及海马区中敲除Mettl3,系统研究了m6A缺失后对成体神经功能的影响。Cre/LoxP系统可以时空特异的控制基因的失活。CaMKIIα启动子只在前脑有活性,二者结合可用于脑中特异性的失活基因。
与Nestin-Cre (胚胎期特异性地在神经系统敲除,Nestin是神经干细胞的Marker)介导的METTL3/METTL14敲除小鼠的致死表型不同,成体脑中缺失m6A并不影响小鼠的成长、体重、生育能力及大脑结构。行为上,敲除小鼠具有正常的运动能力、探索能力、趋触性、焦虑水平甚至短时记忆能力。
利用Morris水迷宫与条件性恐惧记忆检测并结合突变-回补实验发现:m6A水平正向调控了小鼠的空间学习能力,缺失或增加m6A修饰(敲除或过表达METTL3)的小鼠分别表现出明显的学习能力下降或上升。有意思的是,在给予足够训练的前提下,上述由m6A丰度决定的学习能力差异并不影响小鼠的最终学习结果,换句话说,当训练次数足够多时,所有小鼠都展示了水平相当的“成绩”:尽管在训练初期存在差异,但经过5天水迷宫训练或三次足部电击后,m6A缺失或增加的小鼠与各自对照相比都呈现了相似的学习水平,说明通过METTL3调节m6A丰度可以影响小鼠学习速度的快慢,却并不能决定最终小鼠长时记忆是否形成。(ggplot2高效实用指南 (可视化脚本、工具、套路、配色)绘制如下靓图)
与上述现象相对应的,m6A缺失并不会影响神经元的兴奋性、信号传递以及短时程可塑性(short-term plasticity)等基本电生理特征,而是造成了神经回路中长时程增强(long-term potentiation)作用的减弱 (长时程增强作用,又称长期增益效应(Long-term potentiation,LTP)是发生在两个神经元信号传输中的一种持久的增强现象,能够同步的刺激两个神经元。这是与突触可塑性——突触改变强度的能力相关的几种现象之一。由于记忆被认为是由突触强度的改变来编码的,LTP被普遍视为构成学习与记忆基础的主要分子机制之一)。
研究进一步比较了在早期学习过程中小鼠海马体的m6A修饰甲基化谱及基因表达谱的变化,发现m6A修饰在学习过程中是动态变化的,但其缺失并不会显著影响学习过程中的基因表达丰度。
长时记忆形成同时依赖于基因的转录与新蛋白的合成,其中一类基因能够在很短时间内响应外界环境刺激并进行特异性的表达翻译,故被称为早期响应基因(immediate-early genes)7。相关基因的敲除动物研究表明,缺失早期响应基因会对神经回路长时程增强及小鼠长时记忆形成造成障碍7。研究发现,对照诱导组中,早期基因(Arc,Egr1,c-Fos,Npas4,Nr4a1)在训练半小时后快速诱导上调。单碱基分辨率的 miCLIP-m6A-seq鉴定出这些基因的m6A修饰水平上升。而在m6A缺失的小鼠海马体中,虽然早期基因(Arc,Egr1,c-Fos,Npas4,Nr4a1)能够被正常诱导表达,其蛋白丰度要显著低于对照小鼠;进一步分析表明,在诱导兴奋的神经元中,m6A修饰丰度正向调控了早期响应基因的蛋白丰度,提示m6A修饰通过提高早期响应基因的翻译效率来调控小鼠学习速度。
进一步地,研究发现野生型小鼠的水迷宫学习能力与其海马体的本底METTL3蛋白丰度呈现中度正相关的关系,能在短期内完成水迷宫测试 (Morris水迷宫实验是一种强迫实验动物(大鼠、小鼠)游泳,学习寻找隐藏在水中平台的一种实验,主要用于测试实验动物对空间位置感和方向感(空间定位)的学习记忆能力)的小鼠的海马体内METTL3蛋白丰度要显著高于不能完成测试的小鼠,提示m6A修饰丰度的差异可能是造成个体学习能力差异的原因之一。值得关注的是,上述差异在长期训练后的行为学表现分组中并不存在,说明记忆能力的差异可以被多次学习巩固所弥补。由此可见,“勤能补拙”具有生物机制方面的合理性。
该研究中使用到的Mettl3flox/flox小鼠由中国科学院动物研究所周琪院士提供;小鼠METTL3条件性敲除、敲除动物表型鉴定、行为学分析、神经电生理分析、生物信息学数据分析以及分子机制研究主要由文章的共同第一作者——王秀杰研究组的博士研究生张泽宇与副研究员王猛合作完成;中国科学院北京基因组所杨运桂研究员为研究提供了合作指导,该组副研究员杨莹进行了小样本量m6A修饰单碱基测序建库。点击阅读原文获取文章原文。
王秀杰老师1998年获南开大学生物学专业学士学位, 2000年获香港科技大学生物化学专业硕士学位, 2004年6月获洛克菲勒大学 (The Rockefeller University) 生物信息学专业博士学位, 同年在洛克菲勒大学从事博士后研究。2004年12月加入中国科学院遗传与发育生物学研究所。入选中科院“百人计划”和中组部“万人计划领军人才”。
现任国家重大科学研究计划项目首席科学家。担任 RNA Biology, BMC Genomics, Journal of Genetics and Genomics 等杂志编委。兼任第十二届中华青年全国联合会科学技术界别工作委员会副主任委员、第五届中国青年科技工作者协会常务理事、中国细胞生物学学会功能基因组信息学与系统生物学分会副会长等职务。
研究方向为生物信息学和系统生物学,重点关注非编码RNA和表观遗传修饰相关的功能与机制。
王秀杰老师研究组还开发有GOEAST,最好用的在线GO富集分析工具和psRobot:植物小RNA分析系统,都是绝好的工具。2015年在Cell Stem Cell发表封面文章阐释miRNA对m6A修饰的调控和m6A在重编程过程中的作用 ( m6A RNA methylation is regulated by microRNAs and promotes reprogramming to pluripotency)。
参考文献
1 Fanselow, M. S. & Dong, H. W.Are the dorsal and ventral hippocampus functionally distinct structures? Neuron 65, 7-19 (2010).
2 Yang, Y., Hsu, P.J., Chen, Y.-S. & Yang, Y.-G. Dynamic transcriptomic m6A decoration:writers, erasers, readers and functions in RNA metabolism. Cell Research 28,616-624 (2018).
3 Yoon, K. J. etal. Temporal Control of Mammalian Cortical Neurogenesis by m6A Methylation. Cell 171, 877-889 e817 (2017).
4 Wang, Y. et al.N6-methyladenosine RNA modification regulates embryonic neural stem cellself-renewal through histone modifications. NatNeurosci 21, 195-206 (2018).
5 Wang, C.-X. etal. METTL3-mediated m6A modification is required for cerebellar development. PLOS Biology 16, e2004880 (2018).
6 Widagdo, J. etal. Experience-Dependent Accumulation of N6-Methyladenosine in the PrefrontalCortex Is Associated with Memory Processes in Mice. J Neurosci 36, 6771-6777(2016).
7 Sun, X. &Lin, Y. Npas4: Linking Neuronal Activity to Memory. Trends Neurosci 39,264-275 (2016).
如果觉得我的文章对您有用,请随意打赏。你的支持将鼓励我继续创作!
