看教程不够直观,那就看视频吧! >>点击加载视频
本文与18年7月17日发表在Front. Genet(影响因子4.151)上,基本思路是通过一系列的生物信息分析的方法挖掘胃癌预后相关的潜在标志物。该研究的结果为进一步研究诊断和预后生物标志物以及促进GC的分子靶向治疗提供了一些指导意义。
基本分析流程:
具体步骤:
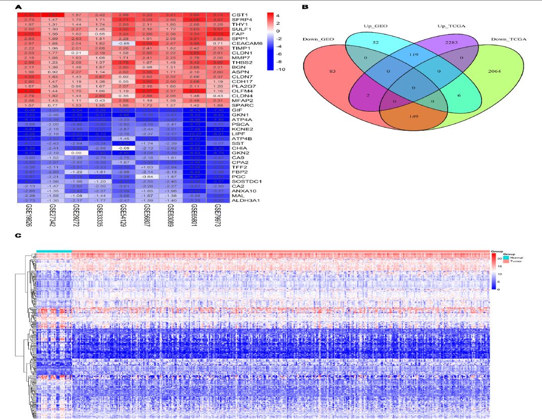
筛选多套GEO数据集,筛选标准:人类胃组织样本;包含对照组;每套至少10例样本;
TCGA数据集:从癌症基因组图谱(TCGA)获得含有375个GC样品和32个匹配的癌旁样品的RNA-Seq数据。
4.差异基因分析
5.差异基因富集分析
6.PPI网络互作分析
7.DEG(差异表达基因)预后分析
8.高低风险组的表达差异分析图
正文结束。
如果喜欢本文,请分享给您的朋友。有任何意见或建议,可以直接后台回复留言。
学习专区:
技术服务与咨询:
微信
邮箱:wuhf@sangerbox.com
如果觉得我的文章对您有用,请随意打赏。你的支持将鼓励我继续创作!
