看教程不够直观,那就看视频吧! >>点击加载视频
Six identified immune subtypes span cancer tissue types and molecular subtypes
Immune subtypes differ by somatic aberrations, microenvironment, and survival
Multiple control modalities of molecular networks affect tumor-immune interactions
These analyses serve as a resource for exploring immunogenicity across cancer types
这是一篇介绍基因免疫图景的文章,本次内容较长,因为文章工作量很大,文章里可挖掘的点也很多。(文献可直接在网站浏览)
重要结论:
建立了泛癌肿(跨越不同组织类型和分子亚型)的六种免疫亚型;
六种免疫亚型在体细胞突变、微环境和预后上呈现不同特征;
分子网络的多种控制方式影响肿瘤免疫相互作用。
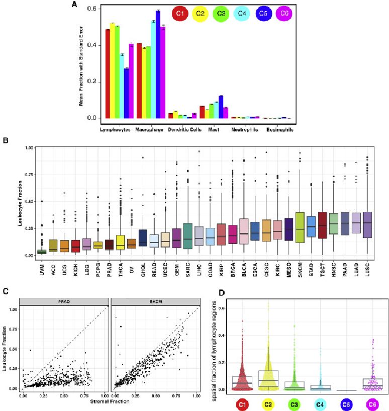
本文整合多种免疫基因组学方法来探究TCGA的33种癌症TME
总淋巴细胞浸润水平(来自基因组和H&E图像数据)
来自mRNA-seq数据的反卷积分析的免疫细胞组分
免疫基因表达特征
新抗原预测
TCR和BCR谱系推断
病毒RNA表达和体细胞DNA突变
控制TME的转录调控网络和细胞外通信网络分析
决定TME特征的种系因素及预后模型开发
从已有的文献中挑选160个免疫表达标签中的5个:
macrophages/monocytes
overall lymphocyte infiltration
TGF-β response
IFN-γ response
wound healing
将全部30个癌肿(去掉血液类型肿瘤)进行分型。
得到六个亚型。
肿瘤免疫浸润的组成分析:
白细胞占比(LF)
LF在不同癌种和免疫亚型上分布不同
LF最高的top3癌种包括对ICHs响应最好的LUAD、SKCM和HNSC等。
淋巴区域中的肿瘤空间占比在不同免疫亚型之间分布不同(TILs分析的结果)
加入桑格会员:
每月获取3-4篇生信高分文章解读资料;
社区教程视频一年学习使用权;
享受最新生信方法的独家合作权;
好的生信分析思路无需等待,联系小编开通确认发票事宜吧
 
                如果觉得我的文章对您有用,请随意打赏。你的支持将鼓励我继续创作!
